pp电子(中国区)官方网站
0753-2825218
网站首页
中文版
|
English
首页
关于pp电子(中国区)官方网站
关于pp电子(中国区)官方网站
视频展示
企业实景
新闻中心
企业新闻
行业新闻
社会责任
ESG
产品展示
声誉资质
企业文化
企业文化
人才招聘
人才招聘
投资者关系
股票信息
上证e互动 公司通告
行业资讯
联系pp电子(中国区)官方网站
党建组织
中文
|
English
首页
关于pp电子(中国区)官方网站
新闻中心
产品展示
声誉资质
企业文化
人才招聘
投资者关系
联系pp电子(中国区)官方网站
党建组织
News Center
>>MORE
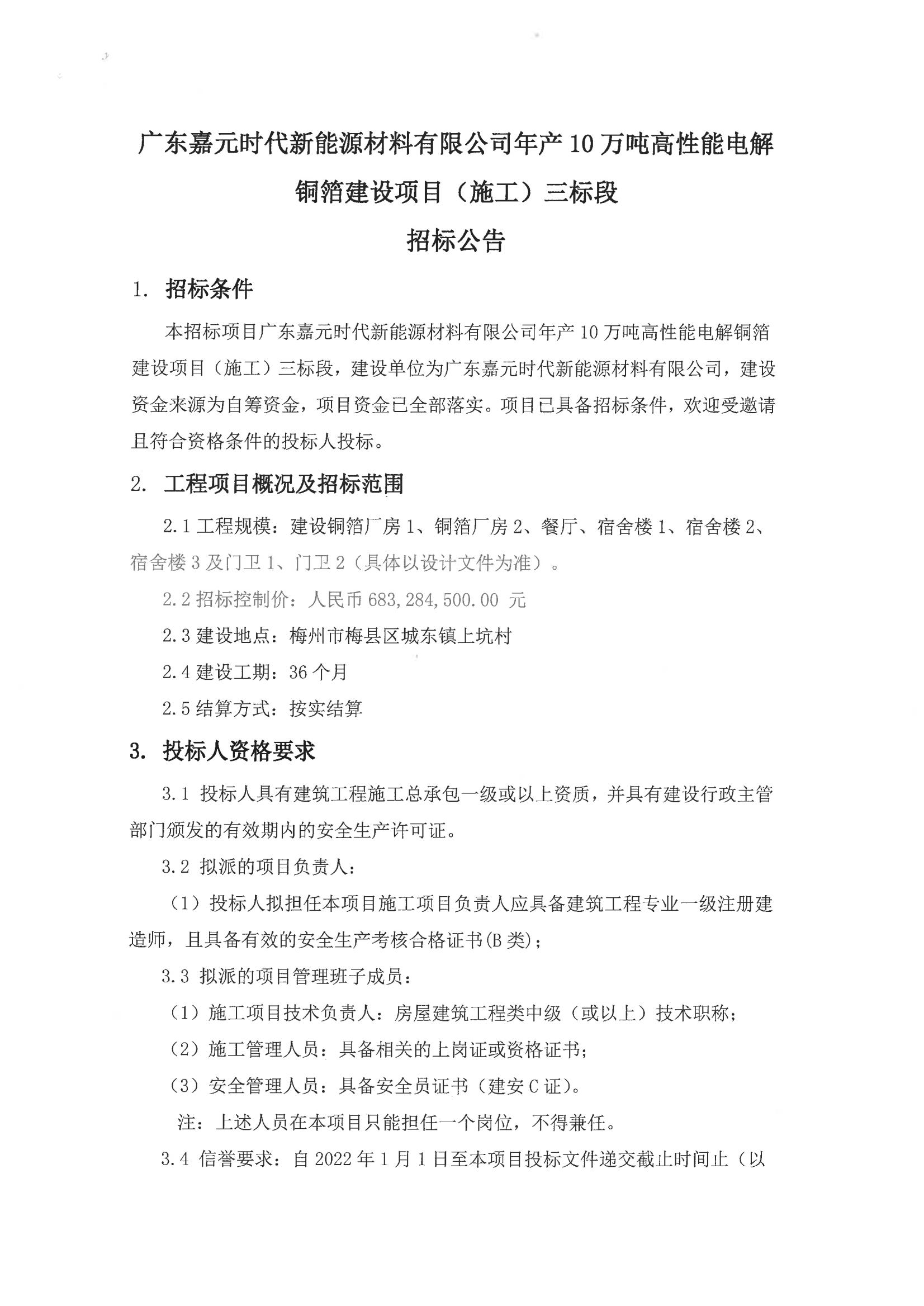
广东pp电子(中国区)官方网站时代新能源质料有限公司年产10万吨高性能电解铜箔建设项目(施工)三标段招标通告
宣布日期:2022-08-19
关于pp电子(中国区)官方网站
关于pp电子(中国区)官方网站
视频展示
企业实景
新闻中心
企业新闻
行业新闻
社会责任
ESG
产品展示
双面光铜箔
高强高延双面光铜箔
RTF反转电解铜箔
微孔铜箔
投资者关系
股票信息
上证e互动
公司通告
行业资讯
0753-2825218
广东省梅州市梅县雁洋镇文社村
Copyright ? 2024 pp电子(中国区)官方网站 All Rights Reserved.
粤ICP备20053090号
【网站地图】
【sitemap】